2025年7月20日星期日

重磅!一年仅此一次!400元左右长白山滑雪限量早鸟开售!全网唯一对比多个套餐性价比!

先囤再说!

长白山万达每年的雪季早鸟预售几乎是全年的最低价了,经常滑雪的朋友应该知道,长白山的酒店雪季价格基本一天一个样,囤滑雪产品,第一波预一定要拿下,后面就算再有促销,应该不会比第一波低了,即可理财也可自用,根据往年的建议,如果确定了行程,囤了建议早点预约,尤其寒假旺季,早鸟预约和临时预定的价格在一般情况下差价还是很大,且早鸟预售的库存几乎很早就被约完了,所以大家囤了一定要早买早约!

关于套餐内雪票我有一点小的建议,有很多人可能用不到,大家可以在推文最后看。

本次推文的重点包含了飞猪和美团的套餐对比,我直接把结论告诉大家,飞猪一共有7个套餐,飞猪独家的套餐性价比很高,除此之外优先选择美团,除了美团的套餐变相的优于飞猪套餐之外,还有就是美团可以叠加月付券,价格更低,加价规则也更优(比如春节期间的威斯汀柏悦等,具体以详情页为准),部分酒店有几百的差价。

图片

这次早鸟预售主要是2晚和3晚的通兑套餐,飞猪和美团同时开售,都是周一早上9点起,可以定的闹钟,21日早上9点开抢,建议2个平台的货都囤上,有更多的选择。


在飞猪囤货的利益点:

花呗囤货不约可退,不核销不用还款,大多数人的花呗额度都比较高,囤的数量和选择也更多。

先1分钱买 618元券,飞猪长白山早鸟套餐可用

1复制口令打开飞猪app88¥ MF937 ¥BZW44dEqaTT¥ https://m.tb.cn/h.h9woMSQ 

1、重点推荐,899起长白山万达雪季11店2晚连住含早+山顶饮品+雪季权益,对比去年起步价一致,从欢迎饮品升级至山顶饮品,更具性价比(899档位更推荐美团,包含5家门店,多了/momoland/锦华度假/锦华套房

1复制口令打开飞猪app47¥ HU926 hl3j4dc6lMB¥ https://m.tb.cn/h.h9cPxi6

2、1699起长白山万达10店3晚连住含早+BOOMi半日营+雪季权益1699/3晚这个档位美团性价比更高,有智选/悦华/momoland/锦华度假/锦华套房可选

1复制口令打开飞猪app97¥ HU006 9l7z4d1hlRa¥ https://m.tb.cn/h.hQLGcGy

3、1699起长白山万达7店3晚连住含早+畅滑+特色权益品质奢游(美团加价规则更优)

1复制口令打开飞猪app38¥ HU071 BVnG4d1Ru7v¥ https://m.tb.cn/h.hQLvGlf

4、1899起长白山万达酒店5店4晚连住含早+正餐一次(价值400元)+雪季权益,深度沉浸滑雪乐趣!飞猪独家(买)

1复制口令打开飞猪app98¥ HU287 V2wx4d1N4zo¥ https://m.tb.cn/h.h91HPc1

5、2299起长白山万达酒店5店5晚连住含早+正餐一次(价值400元)+雪季权益,深度沉浸滑雪乐趣!飞猪独家(买)

1复制口令打开飞猪app27¥ MF278 7Lh34d1ndLq¥ https://m.tb.cn/h.hQp0Olw

6、1699起长白山万达10店3晚连住含早+松野湃联名礼盒(价值900元)+雪季权益,飞猪独家(买)

1复制口令打开飞猪app59¥ CZ193 xZG84d1NskS¥ https://m.tb.cn/h.hQnfZv4

7、699起长白山万达度假区10店2晚含早+正餐/餐券+秋季权益

1复制口令打开飞猪app17¥ CZ193 U5uP4d1M76p¥ https://m.tb.cn/h.hQnfJOA



21日早上9点开抢


在美团囤货的几个利益点:

1、虽然套餐数量不多,但是899和1699的5店通兑是历史低价,这个可以无脑囤,加价规则也更优,部分套餐春节有几百的差价(具体以详情页为准),另外还有一点就是,很多读者买房券成为美团的黑钻,黑钻活动权益还是非常多的,比如这几天群里黑钻有权限送100个冰淇淋。

2、"美团月付,住完再付"类似于花呗功能,如果支付的时候看不到住完再付,那就是没有权限。也是不核销不用还款,不占用自己的资金,不约可退,过期随时退,用上了绝对划算,没用上也不亏,扫描下方二维码可直接开通,新户最高减100,老户最高减50,还有分期券可领

图片

美团的货品和飞猪的稍微有些区别(具体以直播间为准)899/2晚/1699/3晚的BOOMi半日营5家店可选(飞猪是2家可选),性价比更高从11月14日开始就可入住,推荐的产品都标黄了,可以参考领完券后扫描下方去直播间右下角购物车搜:长白山叠加月付券,券后是目前能买到的早鸟最低价(美团的货建议大家早点上车,券是先到先得,随时可能用完)!

图片
本文下面按照飞猪的7个套餐进行对比,从而选出性价比最高的套餐。

图片
图片

早鸟套餐推荐

图片
图片


关于酒店的价格补差,旺季的不同时间补差是不同的,不要看到补差就一脸嫌弃,我建议对比下日历房的几个再看补差的金额,另外还有一点非常重要的事情就是,历史上出现过补差最后也有一分钱不补的情况,如果买了早鸟不着急预约,用花呗和月付(住完再付)是最优解。

我们把套餐对比完以后,美团补差比飞猪的套餐略胜一丢丢,所以我们按照飞猪和美团重叠的4个套餐进行对比,然后飞猪3个独有的套餐简单做个对比,你要长住,那就无脑选择飞猪即可。


01

899起连住2晚+欢迎水果等权益

899元起:智选/悦华2晚连住含早+山顶饮品+雪季权益(美团智选/悦华/momoland/锦华度假/锦华套房一居室都是899/2晚,性价比更高)

999元起:Momoland/美华2晚连住含早+山顶饮品+雪季权益(美华是新开业酒店,也是飞猪独家推出)

1299元起:锦华度假/汉拿山2晚含早+山顶饮品+雪季权益

1499元起:锦华套房一居室2晚含早+山顶饮品+雪季权益(美团这个套餐在899/2晚里,如果住这个房型,优选美团)

1799元起:喜来登2晚连住含早+星巴克饮品+雪季权益

2499元起:锦华套房二居室(4+1)/威斯汀/凯悦2晚连住含早+饮品权益+雪季权益

3899元起:柏悦酒店2晚连住含早+山顶饮品+雪季权益

飞猪购买地址:

1复制口令打开飞猪app47¥ HU926 hl3j4dc6lMB¥ https://m.tb.cn/h.h9cPxi6

899档位首选美团,多了/momoland/锦华度假/锦华套房,选择更多飞猪这个价格只有智选/悦华,且美团柏悦/威斯汀/喜来登春节期间加价更优,最高有850的差价,具体产品见详情页。

美团购买地址,扫描下方二维码进入直播间购物车搜:长白山

图片


亮点899元起=11家热门酒店任选2晚连住(飞猪多了美华有12家酒店) + 双人早餐、畅享滑雪、温泉等6大超值雪季权益!加赠浪漫山顶观景饮品!对比去年起步价一致,从欢迎饮品升级至山顶饮品(美团是欢迎水果),性价比更高,包含2晚连住含2大1小早(12周岁以下)+5大雪季权益+山顶饮品!有效期到2026年3月31日,覆盖双旦&春节,滑雪旺季有加价,主要分为节假日(圣诞&元旦、春节)以及雪季旺季(12.12-12.22/1.2-2.15/2.24-2.28),加价每家酒店不一样,具体见详情页。,性价比最高的是开板后的一个月也就是11.,20-12.11

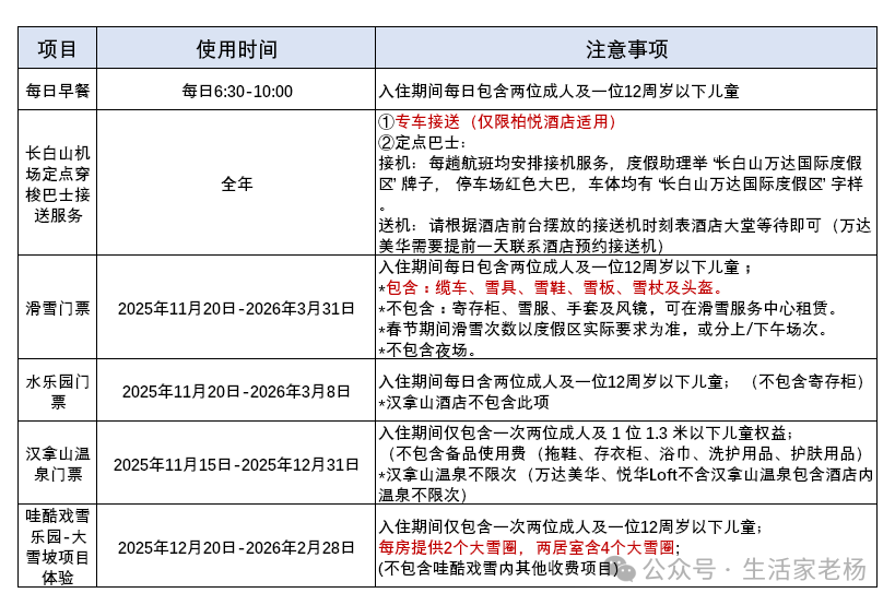
6大雪季权益如下(含早餐):

2大1小滑雪门票、水乐园门票、汉拿山温泉门票、哇酷戏雪乐园-大雪坡项目体验、长白山机场定点穿梭巴士接送服务(柏悦是专车接送,其他是定点巴士)

图片

899/2晚的性价比最高,仅送的2大1小的(12岁以下儿童)的每日不限次数滑雪,就已经比2晚酒店还贵了!更不用说还有其他权益,算下来随随便便就2000+了,人均每天仅需200元出头,轻松实现滑雪自由,追求性价比的就囤这个。



另外美团还有一个连住两晚+正餐/金鸡雪服的套餐(美团独家)

1119元的2晚5店通兑万达智选/悦华/Momoland/锦华度假/套房酒店,比899/2晚贵了300,但多了正餐和戏雪

2019起长白山万达喜来登度假酒店2晚+2大1小滑雪门票+长白山机场接送机+2大1小汉拿山温泉+水乐园门票+哇酷戏雪乐园

2719起长白山万达威斯汀度假酒店2晚+2大1小滑雪门票+长白山机场接送机+2大1小汉拿山温泉+水乐园门票+哇酷戏雪乐园

2719起长白山凯悦酒店2晚+2大1小滑雪门票+长白山机场接送机+2大1小汉拿山温泉+水乐园门票+哇酷戏雪乐园(12月20日)

4119起长白山柏悦酒店2晚+2大1小滑雪门票+长白山机场接送机+2大1小汉拿山温泉+水乐园门票+哇酷戏雪乐园(12月20日)

这个套餐更推荐带小朋友的旅友,既可以玩雪又可以滑雪,感兴趣的可以去美团直播间搜搜看。

图片



02

1699起长白山万达10店3晚连住含早+BOOMi半日营+雪季权益

1699元起智选/悦华3晚含早+BOOMi半日营+雪季权益

1839元起Momoland3晚连住含早+BOOMi半日营+雪季权益(优选美团)

2159元起锦华度假/汉拿山3晚含早+BOOMi半日营+雪季权益(飞猪独家)

2459元起锦华套房一居室3晚含早+BOOMi半日营+雪季权益(优选美团)

3059元起喜来登3晚含早+森灵探险亲子活动+雪季权益

4069元起锦华套房二居室(4+1)/威斯汀/凯悦3晚连住含早+亲子活动+雪季权益

6199元起柏悦3晚连住含早+BOOMi半日营+雪季权益

飞猪购买地址:

1复制口令打开飞猪app97¥ HU006 9l7z4d1hlRa¥ https://m.tb.cn/h.hQLGcGy

1699/3晚这个档位美团性价比更高,有智选/悦华/momoland/锦华度假/锦华套房可选,飞猪只有智选/悦华,美团加价也更优柏悦/威斯汀/喜来登春节期间加价更优,最高有850的差价,具体产品见详情页

美团购买地址,扫描下方二维码进入直播间购物车搜:长白山

图片


亮点:3晚套餐可玩性更高,堪称宝爸宝妈的福音,解放爸妈双手,娃们嗨翻天,省心又省力,相较去年的BOOMi一日营,今年的BOOMi半日营性价比更高,BOOMi半日营,告别全天束缚!浓缩精华版半日营,体验不打折,轻松省下840-1090元/套!且门店选择数量更多,覆盖更广,包含BooMi见面会、儿童下午茶、种子工坊等等活动,每天人均仅需283元起,更享6大雪季权益(同上),畅玩不停!
图片



03

1699起长白山万达7店3晚连住含早+畅滑+特色权益品质奢游

1699元起悦华/Momoland主题房3晚含早+下午茶+雪季权益

1999起长白山万达Momoland酒店3晚含早+电竞小食1份+雪季权益

2699元起锦华度假行政房3晚连住含早+雪季权益

3299元起喜来登行政房3晚连住含早+雪季权益

4399元起威斯汀行政房3晚连住含早+雪季权益

5599元起凯悦嘉宾轩3晚连住含早+雪季权益

10399元起柏悦套房3晚连住含早+雪季权益

飞猪购买地址:

1复制口令打开飞猪app38¥ HU071 BVnG4d1Ru7v¥ https://m.tb.cn/h.hQLvGlf

美团购买地址(加价规则美团更优),扫描下方二维码进入直播间购物车搜:长白山

图片


亮点:房型更高级,以主题房或行政房为主(凯悦给的嘉宾轩,柏悦给的套房),包含6大雪季权益,部分酒店含正餐/下午茶,且部分酒店含了行政礼遇/嘉宾轩行政礼遇(专属酒廊早餐、全天候的酒水饮料、下午茶、欢乐时光,晚餐简餐等权益),入住体验感更好,更省心,对住宿品质有高要求的直接选这个,正雪季限时降价!同比去年减50-500元/套,覆盖威斯汀、喜来登、锦华度假3店专享。

这个套餐选飞猪美团都可以,产品一致,但加价规则美团更优,比如春节期间,威斯汀/柏悦, 有个850/300,建议囤了早点约,具体加价规则已实际详情页为准(下图是飞猪的加价规则)。

图片

可以上下滚动的图片



04

699起长白山万达度假区10店2晚含早+正餐/餐券+秋季权益

699元起智选/悦华/momoland2晚连住含早+餐券+秋季权益

1099元起锦华度假/汉拿山2晚连住含早+正餐一次+秋季权益

1299元起锦华套房一居室2晚连住含早+正餐一次+秋季权益

1699元起喜来登2晚连住含早+正餐一次+秋季权益

1899元起锦华套房二居室(3+1/2+2)/凯悦/威斯汀2晚含早+正餐一次+秋季权益

2299元起锦华套房二居室(4+1)2晚含早+正餐+秋季权益

2499元起柏悦2晚连住含早+正餐一次+秋季权益

亮点:秋季长白山的景色也非常美,与去年比直降200-530元/套!整体起步价更亲民!699元起!人均349元+,住2晚+品双人正餐盛宴,限时畅享秋季8大权益,含观光缆车、水乐园、征西滑道、哇酷湖上项目等,加价规则见详情页

图片

可以上下滚动的图片


飞猪购买地址:

1复制口令打开飞猪app17¥ CZ193 U5uP4d1M76p¥ https://m.tb.cn/h.hQnfJOA


美团购买地址,扫描下方二维码进入直播间购物车搜:长白山

图片


最后飞猪还有3个度假套餐,如果你是滑雪发烧友,想深度体验滑雪的话,直接看着几个套餐就可以了。

1、1899起长白山万达酒店5店4晚连住含早+正餐一次(价值400元)+雪季权益,深度沉浸滑雪乐趣!飞猪独家(买)

1复制口令打开飞猪app98¥ HU287 V2wx4d1N4zo¥ https://m.tb.cn/h.h91HPc1

2、2299起长白山万达酒店5店5晚连住含早+正餐一次(价值400元)+雪季权益,深度沉浸滑雪乐趣!飞猪独家(买)

1复制口令打开飞猪app27¥ MF278 7Lh34d1ndLq¥ https://m.tb.cn/h.hQp0Olw

面这两个套餐都是含价值400元正餐+雪季权益的(权益同上)5家热门雪场酒店(包含智选假日/悦华/锦华套房/威斯汀/柏悦)连住4-5晚可选,平均一晚460元起,畅滑无忧+双人美食,深度沉浸滑雪乐趣,滑到尽兴,滑雪发烧友推荐囤这2个。


3、1699起长白山万达10店3晚连住含早+松野湃联名礼盒(价值900元)+雪季权益,飞猪独家(买)

1复制口令打开飞猪app59¥ CZ193 xZG84d1NskS¥ https://m.tb.cn/h.hQnfZv4

这个套餐也是飞猪独家,10家雪场酒店任选,连住3晚,仅送的「松野湃限定联名礼盒」就价值900元,内含潮流运动装备,拆盒即享专属潮搭",除去礼盒价值,等于滑雪+住宿3晚仅花费799元,一晚仅266元,这在滑雪旺季,估计连一个人的全天滑雪票都买不到,性价比爆棚,强烈推荐,花呗囤货,不约可退,不核销不用还款!


总结:
同款通兑优先考虑美团(可叠加月付优惠,加价规则更优),独家通兑哪个平台有在那个平台购买,反正都是花呗/美团月付付款,不约可退,过期自动退,不占用资金额度,囤了早点约热门日期,特别是滑雪旺季不加价的日期,约晚了估计就约不上了。

图片
图片

酒店怎么选

图片
图片


每家酒店都有自己的特色,给大家简单介绍一下,可以参考:

智选假日|悦华|Momoland 是性价比之王!学生党、滑雪发烧友、追求性价比的可以选这几个,适合年轻人、连住多晚的滑雪爱好者;因为是这里全是高级道,所以菜鸟和鱼雷相对较少,高手玩的比较尽兴。momoland是之前的智选翻新,价格一样了就选momoland吧,更舒服一点。

图片

缺点,不在小镇上,需要步行1公里左右去小镇就餐,当然酒店附近也有可以吃饭的地方,但是比起小镇选择要少,公共交通不方便,但是你自己有车就无所谓,除此之外没有缺点了。

万达锦华度假和万达锦华套房都在滑雪小镇,两家位置非常好,可以说是度假区c位,出门就是滑雪场,肯德基、麦当劳、必胜客等餐饮店几乎都在楼下的商业街,吃住玩都很方便,,适合亲子/自带设备的滑雪爱好者。

图片

套餐里面的万达套餐2居,十分适合多人出行,超过4大的,优先选择这个套餐。

汉拿山/美华是温泉酒店,美华酒店12月20日正式开业,这个不在大家熟悉的万达度假区。汉拿山存在感较低,但是滑完雪泡一泡简直赛过神仙,只不过硬件跟其他酒店比起来要弱一些,客房数也少。

图片

万达喜来登和万达威斯汀都是万豪旗下,北欧风,自带独立雪屋,可以滑进滑出;喜来登临近人工湖和度假小镇,客房景观非常美;威斯汀可俯瞰度假区全景,远观长白山天池。

图片

长白山凯悦酒店位置好,独立雪屋,滑进滑出,自带温泉,这个是长白山度假滑雪的唯二之选,预算够首选肯定是柏悦。

长白山柏悦酒店是长白山公认最好的酒店,隐私性强,独立雪屋&温泉,虽然是长白山国际度假区最贵的酒店,但每年都是第一个卖空的,房量少,要去的记得囤了早点约!

图片

图片
图片

长白山万达国际度假区

图片
图片

长白山是近几年被很多人种草的冬季度假热门目的地之一,位于吉林省抚松县,距离长白山西景区集散中心20分钟左右车程,长白山机场20分钟左右车程,长白山高铁站90分钟左右车程。
图片
度假区应该算是全国离着机场最近的滑雪场了,还提供免费的机场接送机,上海、北京等地都有直飞航班,转机前往也很方便。
如果没有直达的航班,或者中转时间不方便,可以选择从长白山高铁站或者长春龙嘉机场坐景区直通车来度假区。

长白山万达国际度假区是集滑雪、娱雪、山地运动度假、高端酒店群、度假小镇、温泉、水乐园于一体,具有从11月中旬到次年4月初的超长雪期,满足滑雪发烧。

图片
度假区滑雪场结合壶状地形,冬奥会设计团队Ecosign公司精心打造了43条,总长度可达33公里的多变雪道;
图片
除了滑雪、玩雪、温泉,这里还有丰富的雪后娱乐项目,餐厅、温泉、水乐园以及儿童乐园等各类设施一应俱全,非常适合体验式滑雪和家庭亲子滑雪度假。
图片

下面是飞猪和美团的所有套餐信息合集,可以参考:
飞猪:
图片

可以上下滚动的图片


美团:

图片

可以上下滚动的图片

写在最后,为什么写在最后呢,因为只有用心的人才看到最有价值的内容,雪票原则上是自己用的,但是根据这几年实际的情况下来,票不用也不会损失,有渠道可以送出去,但是这个多少滑雪的时候注意安全,我不确定保险是否会跟着票一起。


微信又又改了推送机制,加星不错过每次活动,没有加群的小伙伴,公众号对话发送"加群",会有助手拉你进群,消息更快一步。
长文不方便读,可以点击上面的🎧标识,这样可以更大程度的节省时间。
时间仓促,本文难免有纰漏,还请大家指正,如果你觉得内容对你有帮助,还请点赞,收藏,转发帮助更多的人


如果看到这里对你有帮助,点击在看和点赞
文章检索通过公众号右上角的搜索按钮搜索
回复"加群",联系助理加相关的群
图片
推荐超值活动,各种极限玩法
信用卡,酒店,旅行,购物,一个都不少
如果你喜欢上面这些,记得关注加星哦

没有评论:

发表评论

农行缩水了,变现要趁早!

! 前阵子,既明给大家分享了农行积分换里程缩水的消息,详见此文: 噩耗!大行两则大缩水,凉透了! 简单说来,本月开始, 浓眉大眼的农行也开始缩水了! 农行积分换里程不仅设置了季度上限,而且还有 数量限制! 目前除了东航数量充足之外,厦航、海航都已经 兑换完毕,没有名额了! 海...